Case Studies
Creatives
Case Studies
Creatives
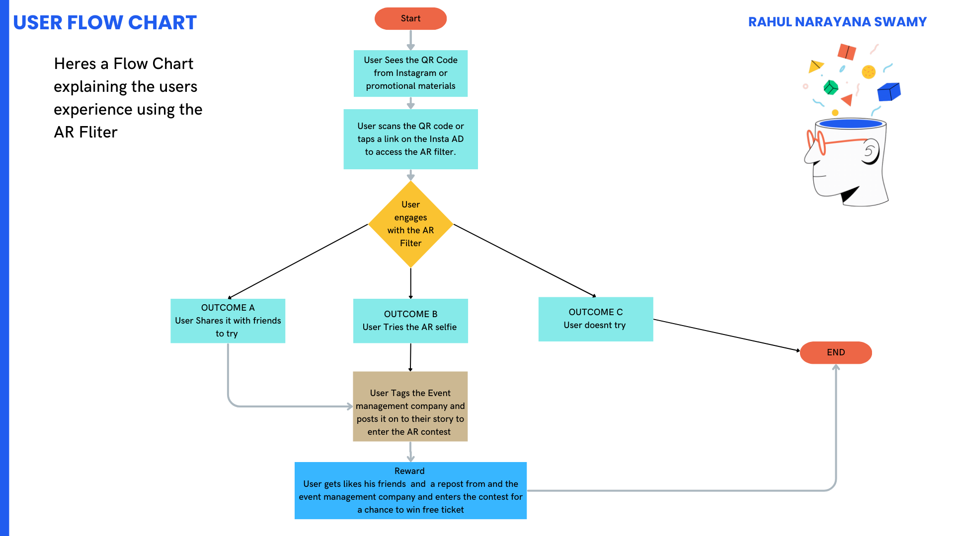
Augmented Reality Selfie Campaign
for Music Concert
↑
Back to Top